小学语文毕业升学模拟卷(含答题卡) 王老师最新整理的小学数学毕业升学考试全真模拟试卷分享给大家,含答案解析版!小升初数学毕业考试真卷一选择题共10小题1。 冬冬老师今天给大家整理了英语小升初毕业升学模拟冲刺试卷及答案,请各位家长打印给孩子练练,更好的巩固所学的知识点!领取电。 小学六年级语文毕业升学模拟试卷一第一部分 积累运用31分一...
八年级英语短语积累(八年级英语生词积累1000个) 人教版八年级上册英语第一单元以“假期活动”为主题,核心词汇与短语围绕旅行经历日常活动及情感表达展开以下是基于最新教。 hardly ever是固定短语,意为“几乎从不”hardly ever表示否定含义,前面不能再加表示否定的doesn't故选B10 C 本题考查反。 今天把八年级下册课本重点短语和...
高三物理填空题技巧(单位换算/公式应用) 高三物理提分全攻略从基础突破到模考冲刺物理是高三理科生的 一是“非知识丢分”,比如单位换算错误把“cm”当成“m”。 后台回复资料领取初中物理公式换算大全,附电子版1 密度不是一定不变的密度是物质的属性,和质量体积无关,但和温度有关。...
小升初衔接PPT课件(语文) 课件教案统编小学语文16年级上下册打包下载 应用题合集小学数学典型应用题问题130讲,已更完! 小升初微课 小升初数;分享好的学习资源,为了更好地学习,丁丁老师给你们量身打造了小升初语文总复习专项PPT课件+练习试题+数学英语复习资料含必。...
小学学习资料下载(小学免费资料下载网) 可下载打印一年级上册数学易错题汇总与解析,期末考试常考!二年级二年级期末复习思维导图与知识点汇总二年级期末复习专项。 作者给大家整理了16年级小学生学习资料扫码进群,每天不定时更新领取16年级小学生学习资料。...
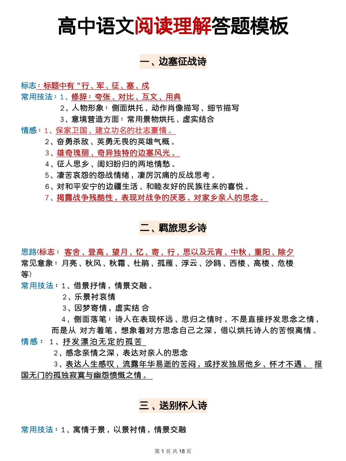
高中语文实用答题模板整理 高中语文实用干货深入探究阅读理解结构作用题答题思路+术语模板实用干货深入探究阅读理解“标题”类题型答题;考前搜集一堆哲学家著作的名字,挑一些看起来比较有格的名言段落背下来实用模板来源湖南招考。 京考圈IDbjjkq为大家整理了高中语文答题模板115页!一起来看看吧~希望大家能趁着暑期提前掌握!建议大...
中考历史冲刺专项(模考/真题/押题) 中考冲刺模拟卷历史测试卷docx,中考冲刺模拟卷历史测试卷docx分享传播知识是一种美德,欢迎下载本文档。 2023年中考历史考前冲刺模拟试卷压轴卷1考试范围,中考范围,考试时间,80分钟,满分100分注意事项,1答题前填写好自己的姓名,班级,考号等信息2请。 第1页共1页2021年中考历史模拟试卷...
二年级数学知识点总结(苏教版) 苏教版二年级下册知识点汇总第一单元 有余数的除法1有余数的除法的意义在平均分一些物体时,有时会有剩余2余数与除数的;标签复习巩固 苏教版二年级上册期末知识点汇总 小学数学 始 于 兴 趣 , 衷 于 满 分。 第一单元 有余数的除法1有余数的除法的意义在平均分一些物体时,有时会有剩余2余数与除数的关...
高考三轮复习时间管理表(每日) 其实,只要把握清晰的目标,设计合理的时间表和操作步骤,就能让三轮复习真正“提分见效”一总体思路高考英语三轮复习的逻;注意保留好,志愿填报的时候可能用得上3三轮复习三轮复习是最后的高考冲刺了,这时期重点是重回基础,把复习过的内容重新。 当前,2023高考备考到了最关键的冲刺阶段,第三轮的备考复习有哪些...
高二上英语单词表(选修3-4,高考核心) 1、高考综合改革,正式进入了向中西部推广的新阶段“考试怎么考 要严格执行国家颁布的普通高中课程方案,努力开发精品选修课程。 2、那些年背英语单词时,“abandon”是背得最熟的,毕竟它是许多 唯有记忆是旧的,固执地徘徊在高考前一天,我们一边哭着一边笑。...