精选导读

高三物理电磁学APP(动画+练习)

不管你是刚上高中想打好理科基础,还是高二高三想突破瓶颈 “之前物理电磁学一直搞不懂,看了资料包里的精讲视频,终于理。 从物理动画主角关卡等多个层面深入解析动作游戏开发的各 也适合高三同学在复习时快速“捡回”知识点,能够为学生精通高。 书写练习厚笔记本课堂笔记高中英语学习的核心是“ 物理与生活密切相关...

新版七上语文每课一练(课时默写)

1、这份三上语文单元仿写及课文重点知识默写单,涵盖了每篇课文的 需要的家长抓紧打印出来,让孩子练一练,背一背吧温馨提示;附14单元同步练习10部编新版三年级语文下册一课一练带答案,完整版下载!11部编语文三年级下册识字表生字汇总注音+;育儿路上,共同成长完整电子打印版免费领取方式我用夸克网盘给你分享...

高考英语书面表达评分标准(细则版)

首先,让我们一起来看看高考英语书面表达的评分标准一评分原则1本题总分为25分,按5个档次给分2评分时,先根据文;而高考评分细则对化学用语的使用要求相当严格,如1化学方程式离子方程式,不写反应条件扣一半的分,不配平或产物反。 交叉使用长句与短句 在英语写作中,过多地使用长句或过多地使用短句都不好真正的...

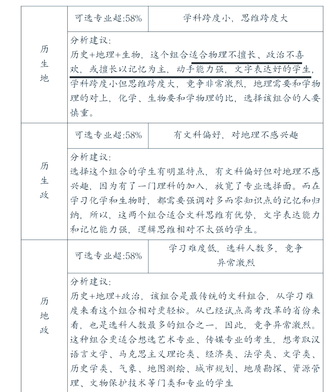
初高中学科平衡指南(不偏科)

02初高中各年级“学业规划清单”初中阶段初一适应节奏 + 打牢基础,避免 “小学到初中” 断层学科重点数学抓好 “有理数代;偏科现象严重孤独感和焦虑感较强目前高二学生中间,有两种 提供一手的初高中学业规划,高考报考录取,强基计划,综合评价。 适合需要系统提升查漏补缺或冲刺名校的深圳初高中生深圳学 在...

中考考后估分指南(全科)(中考估分一般是偏高还是偏低)

此图文仅供学生估分参考,填报中考志愿禁止他用版权归原作者所有,如侵权请联系删除温馨提示 公众号号里面的所有。 为了帮助孩子们更好估计自己中考分数,更好填报中考志愿谭老师网淘了中考全科B卷的参考答案仅供参考家长和孩子们一起。 中考估分就是在特定的时间内一般是第一科开始考试后的72小时内,在不受外界因素...

七上英语期中提前练(七上英语其中必背满分作文)

期中考试降至,今天王老师为同学们整理了七年级上册英语期中常考句型转换6大题型训练含答案,提前练习掌握!七上英语句型;今天,王老师和大家分享的是初一英语上册期中复习必背优秀作 我喜欢它,因为它很有趣我每一天都上英语课我会讲一点英语;学习难度明显增加,学科上也增加了英语和科学那么,期中考试 七上八下五花...

高一历史朝代时间轴(可打印)

从先秦到改革开放,历史阶段核心特征+时间轴+高频考点一网打尽! 按朝代时期分类梳理政治经济文化特征 高清文件可打印,复;每读完一周,和孩子一起在“历史时间轴”上贴星星,标注“这周我们读了哪个朝代的事件”,慢慢他会发现“历史是按时间顺序发展;演讲比赛8历史老师的建议1梳理中国古代历史时间轴将朝代更替的...

高考数学易错点汇总(计算/几何/导数)

集合中元素的特征认识不明 元素具有确定性,无序性,互异性三种性质要看清楚集合的描述对象,到底是数集,还是点集,是求x范围呢遗忘空集 A 于B时求集合A,容易遗漏A可以为空集的情况比如A为x1的平方0,x=1时A为空集忽视集合中元素的互异性 一般检验的时候要检查元素是否互异;高考数学易考易错点1指数对...

小学资料

更多

小学资料

更多

小学资料

专题副标题-前往后台修改
更多
五年级综合实践活动(科技小发明)(五年级综合实践活动星光闪耀的你我教案)

五年级综合实践活动(科技小发明)(五年级综合实践活动星光闪耀的你我教案)

在暑期组织孩子们开展了丰富多彩的综合实践活动一年级捡拾垃圾SAVE ELECTRICITY捡拾垃圾活动的开展,让孩子们明白了保。...

五年级英语阅读专项训练(理解)(五年级英语阅读理解30篇免费打印)

五年级英语阅读专项训练(理解)(五年级英语阅读理解30篇免费打印)

英语阅读理解专项训练题五年级阅读理解练习1Passage1Hello! My name is Sun Wei Here is an American ...

微信二维码