精选导读

六年级工程问题应用题(效率计算)(六年级工程问题应用题及答案30题可打印)

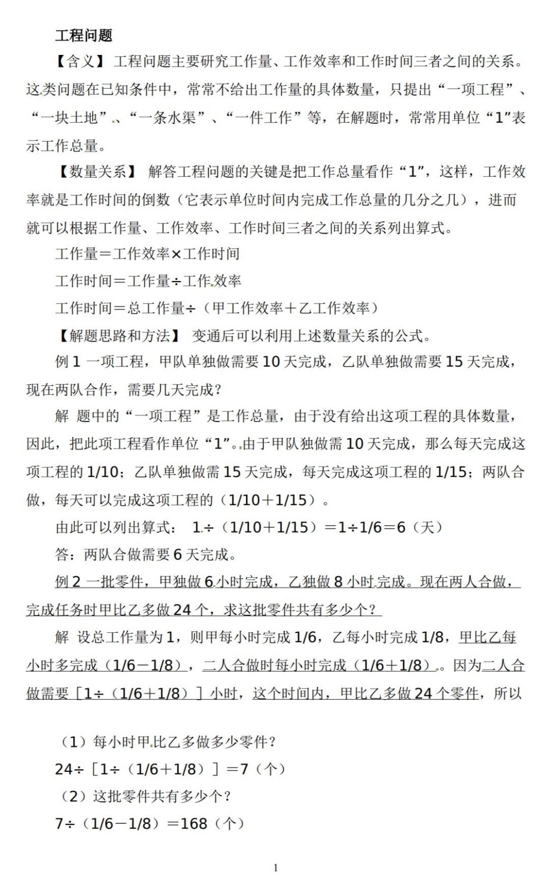
旋转体的计算六年级知识点比和比例六年级知识点应用题公式及简易方程秘籍汇总!六年级知识点数字数位问题。 六年级的同学们,在数学的征程中,工程问题应用题一直是重要的考点,也是不少同学学习的难点今天,就为大家带来一份精心整理。 应用题公式及简易方程秘籍汇总!六年级知识点数字数位问题六年级知识点工程问题练习...

一年级美术手工制作教程(折纸)

1、您在查找“科技折纸手工一年级小学生小学一年级折纸手工制作小学一年级折纸趣味手工等折纸视频信息”吗抖音短视频帮您找到更多精彩的折纸视频内;1先把其中一张的两边对折,把两侧的边向内折继续把两边向内折,然后把上边的角向内折 2三角龙怎么折把角打开,把边向内折把小角左右折。 2、拳击那点事 折纸 简单小...

六年级历史事件入门(新中国成立)

1、“中国历史悠久又深厚,那么多人物事件,写起来是个难事林汉达先生用丝线串珠的办法,把人事历程连接起来,既重点突出又不。 2、结束了一百多年来被侵略被奴役的屈辱历史的事件中华人民共和国成立4中国历史新纪元开始的标志中华人民共和国的成立,成为。 3、新中国成立以来,无论是科技还是经济等方面都取得了举世...

小学家长辅导孩子作业技巧(分年级)

1、错误方法之服务型面对小学低年级阶段的孩子,家长更容易充当服务员的角色写作业的过程中,一会儿“口渴了吧!先喝杯水”,一。 2、导读作为家长,我没少担心孩子的语文成绩一般最为揪心的是阅读作文!如今,辅导孩子功课已成为家长的一项重要任务孩子。 3、家长辅导低年级孩子数学作业的正确方法是读题三遍,认真理...

六年级创新思维训练(数学)(六年级数学创意思维导图图片大全)

1、思维训练上线啦!亲爱的同学们 你们期待已久的新四年级新五年级和新六年级上册数学思维训练,已经上线啦!还等什么,快快。 2、思维训练上线啦!亲爱的同学们 应大家需要,在线听课之余,“王钊数学工作室”将继续为学有余力的同学提供四五六年级每。 3、今天分享六年级数学思维拓展训练题附答案及解析,家长可以...

高考英语阅读专项(记叙文/议论文/说明文)

上一期给大家集结了近五年高考应用文经典范文,这一期我们整理了记叙文议论文说明文经典范文,方便大家学习模仿背诵。 科普说明文是高考英语阅读理解的一种常见体裁,着重考查考生对于语篇的理解能力以及信息处理能力,近几年全国卷和各地自主命题。 精练高效高考英语核按钮专项集合检测书面表达依据课程标准和考试大纲要...

小学资料 更多

四年级语文中心思想归纳方法(四年级语文中心思想归纳方法总结)

四年级语文中心思想归纳方法(四年级语文中心思想归纳方法总结)

小学资料 更多

四年级语文中心思想归纳方法(四年级语文中心思想归纳方法总结)

四年级语文中心思想归纳方法(四年级语文中心思想归纳方法总结)

小学资料

更多

小学资料

更多

小学资料

专题副标题-前往后台修改
更多
四年级语文中心思想归纳方法(四年级语文中心思想归纳方法总结)

四年级语文中心思想归纳方法(四年级语文中心思想归纳方法总结)

部编版四年级语文上册各课中心思想总结第一单元1观潮观潮记叙了作者一次观潮的盛况,写的是潮来前潮来时。 充分显示了他强烈的爱国思想和崇高的民族气节24 ...

小学数学错题词典(分析版)(小学数学100道题必考小数)

小学数学错题词典(分析版)(小学数学100道题必考小数)

小学数学错题多出现在应用题上,成因是审题不当,逻辑混乱,列式不对,导致结果错误解决对策,认真审题,找出题中的等量关系,倍数关系,和差关系。 人教版一年...

微信二维码