初中手抄报模板(学科主题) 1、下面是老师给大家整理的 北京冬奥会的手抄报模板,既简单又漂亮,家长们可以给小朋友收藏起来哦~2022北京冬奥会简介2022年;优秀品德类母亲节特辑其他类黑板报手抄报模板以下为手抄报模板2000套班会PPT,太震撼了以第一个主题为例冲刺高考,一共有;注资料适用于小学中高年级及初中领取方式扫码进入公...
初二下物理期中模拟卷(北师大版)(初二下北师版物理期中考试卷及答案详解) 1、2022年5月14日 8一本物理书放在程度课桌上处于静止状态,属于一对平衡力的是 A书对桌面的压力和桌面对书的支持力 B书受到的重力和桌面对书的支持力C课桌受到的。...
2025初中物理重要公式记忆 实验是初中物理的重要组成部分,通过实验可以将抽象的物理概念和规律具象化,让学生直观地观察物理现象,验证物理规律例如;物理公式非常重要,必须记住,否则会做不来计算题记不住物理公式是学习物理的一个痛点有部分同学记不住物理公式,即使记住。 2025秋新版初二物理知识点清单+典例精讲,自主预习,轻松考前三!...
初中数学公式大全(7-9年级带推导) 点蓝色字关注“江苏微教育”初中数学公式定理往期精彩1重磅发布!江苏参加全国统考第一年,高考时间定了!还有这些亮点安排。 初中数学79年级,分式运算7类易错点汇总! 20230504 初中数学题型汇总188全面分析之平行四边形五 20230504;今天老师为同学们分享的是初中数学79年级,公式顺口溜大...
七上地理最全填图练习(七年级上册地理地图填充训练) 初中地理世界气候的知识填图练习,直接下载!初中地理2025年春最新版七年级上册地图填图训练八大类地图训练!初;今日分享的内容是2025 年新教材七年级上册地理全册重点填图识图练习,电子版可打印!完整电子版下滑至文末篇幅有限仅展示部。 七年级地理上册填图综合题全集今天整理了25新教材七上地理重点填图训...
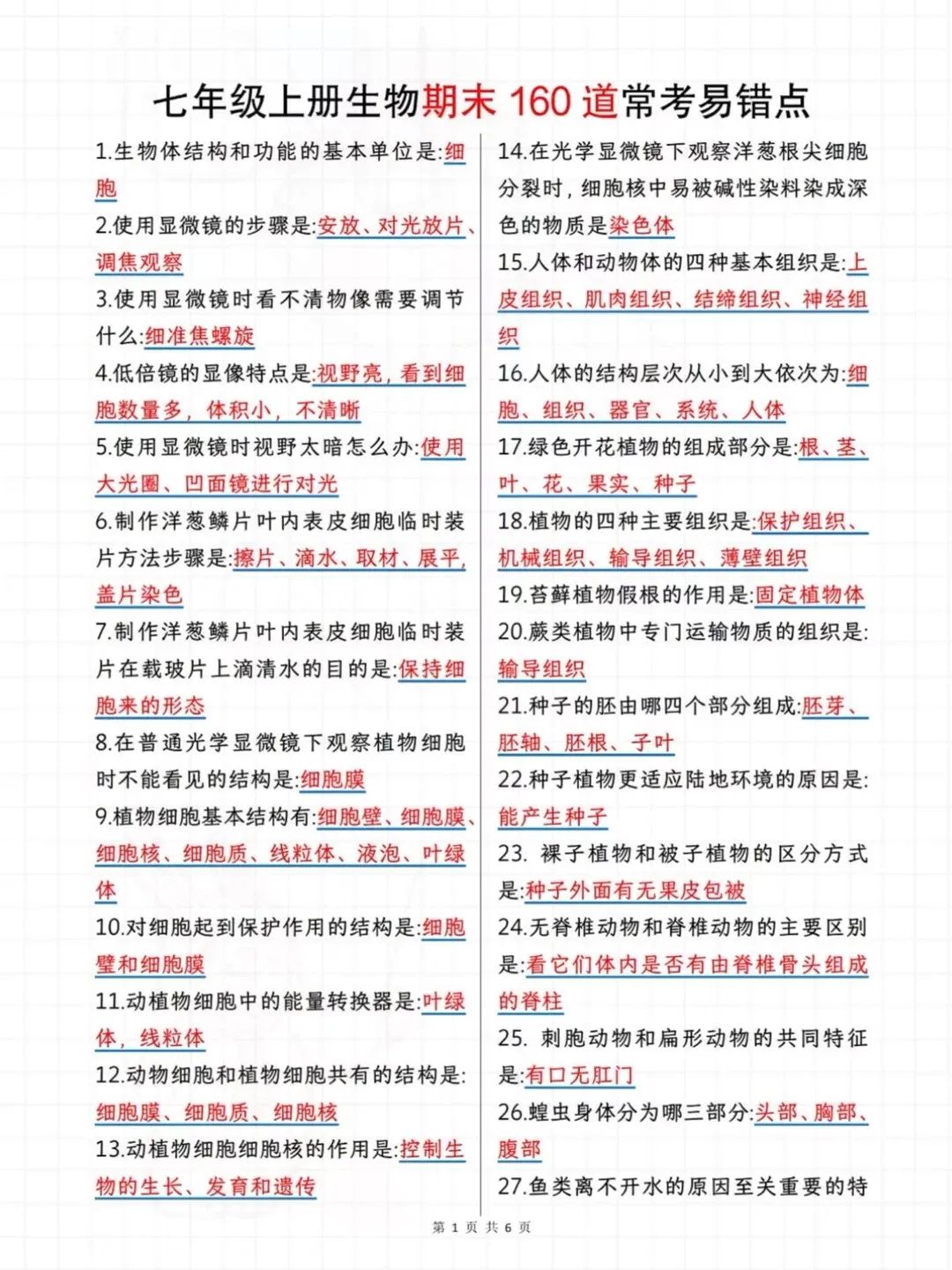
初中生物易错点汇总(七年级) 今天学长将七年级下册生物易错点总结分享给同学们~有需要的同学请及时收藏哦!七下生物易错知识清单汇总常见错误辨析受精的场。 初中生物常考的识图填空题,看完后保证你增加20分微课助学中考专题077分钟思维导图复习“植物体的三大生理作用“中考专。 初中语文12本必读名著超全知识梳理8七年级语文上册文学常识...
4.物理专项(15条)(理论物理专项什么时候出结果) 2025 年 10 月 15 日 聊城开发区教育观察“孩子初二物理考 65 分,说'密度像空气摸不着'初三物理考 70 分,连'欧姆定律变形'。...
初中语文各单元人文主题和语文要素(初中语文各单元人文主题和语文要素分析) 1、79年级各单元“人文主题与“语文要素”汇总表初中三年,是孩子语文能力拔节生长精神世界逐步丰盈的关键期如果把语文学习。 2、“部编版”初中语文七至九年级语文教材各册人文主题与语文要素一览表 年级分册单元第一单元第二单元第三单元第四单元第五单元第。 3、设计整合性问题,串联教读课文与自读课文初中语文...
初中物理知识点!终于有人讲清楚了! 初中时我是同龄人中的佼佼者,名次永远排在最前面可是在这里 这本书把整个量子物理的发展史讲得很清楚也很有趣,反观课本就。 却把知识点讲得明明白白怪不得孩子们都爱到不行,每天读一本 把复杂的科学知识讲清楚在死亡沙漠中,作者就通过法国小。 初中物理重要知识点笔记整理,这篇整理得很全很详细,物理不好的同学拿...