本文作者:barry001

语文阅读理解高分公式(语文阅读理解高分公式有哪些)

barry001 今天 2
语文阅读理解高分公式(语文阅读理解高分公式有哪些)摘要: GUIDE导读今天,王老师整理了初中语文阅读理解最全的33套答题公式,想在阅读理解上满分的同学,一定要收藏吃透,轻松拿高分。...

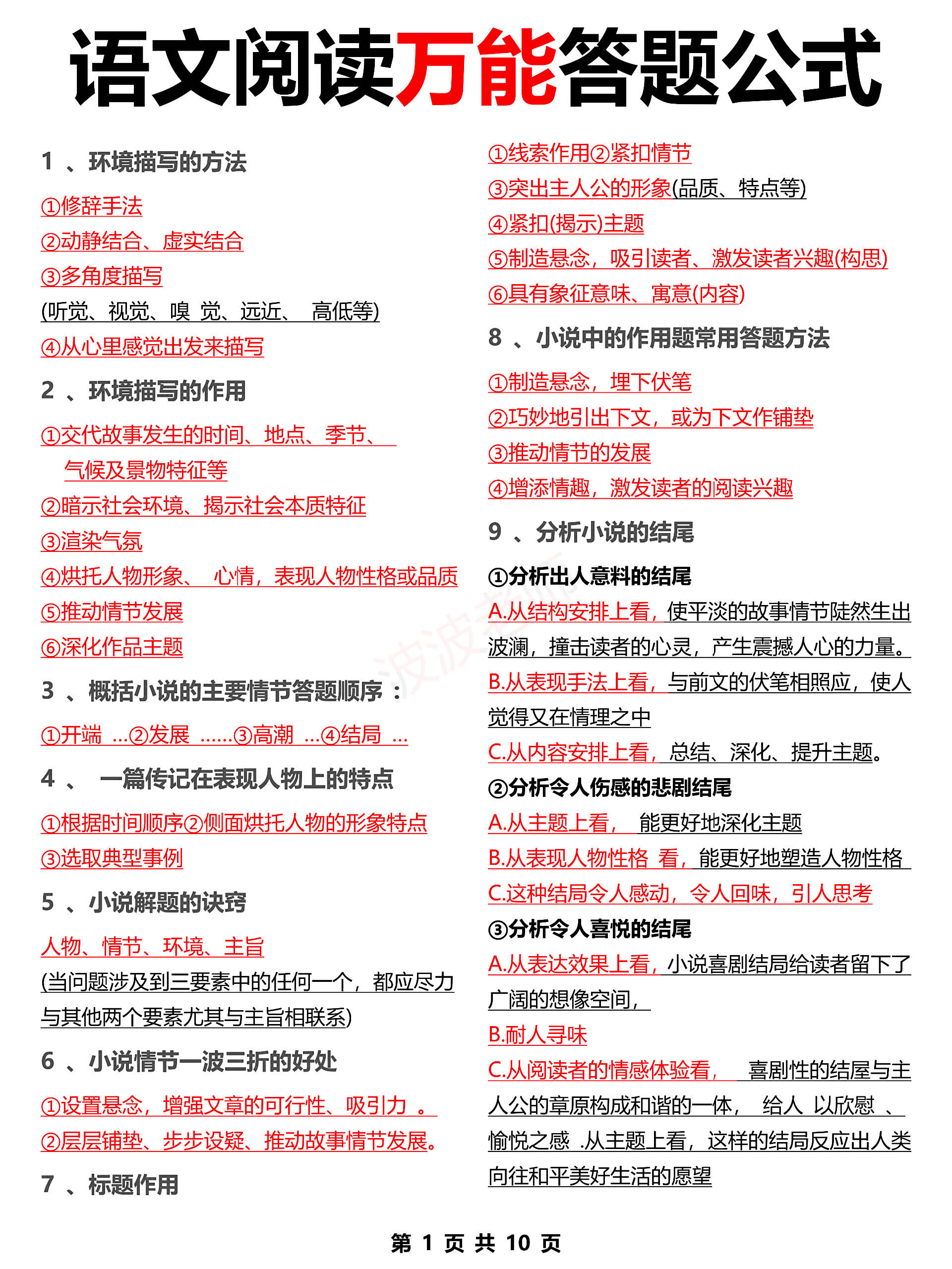
GUIDE导读今天,王老师整理了初中语文阅读理解最全的33套答题公式,想在阅读理解上满分的同学,一定要收藏吃透,轻松拿高分。

语文阅读理解高分公式(语文阅读理解高分公式有哪些)

在语文的学习中,有两大重难点,一是阅读理解,二是作文如果说写作可以多积累素材,想要提升作文也是很简单的,但是对于阅读。

语文阅读题在考试中占有很大的分值比重,如果没有掌握到答题的 记叙文“答题公式”大公开,助你轻松解题上主要跟大家分享。

语文答题公式整理,掌握了阅读理解拿高分!可打印提供电子版,支持打印和下载温馨提示因篇幅有限,仅展示部分内容。

语文阅读理解高分公式(语文阅读理解高分公式有哪些)

觉得文章有用就打赏一下文章作者

支付宝扫一扫打赏

微信扫一扫打赏

阅读
分享