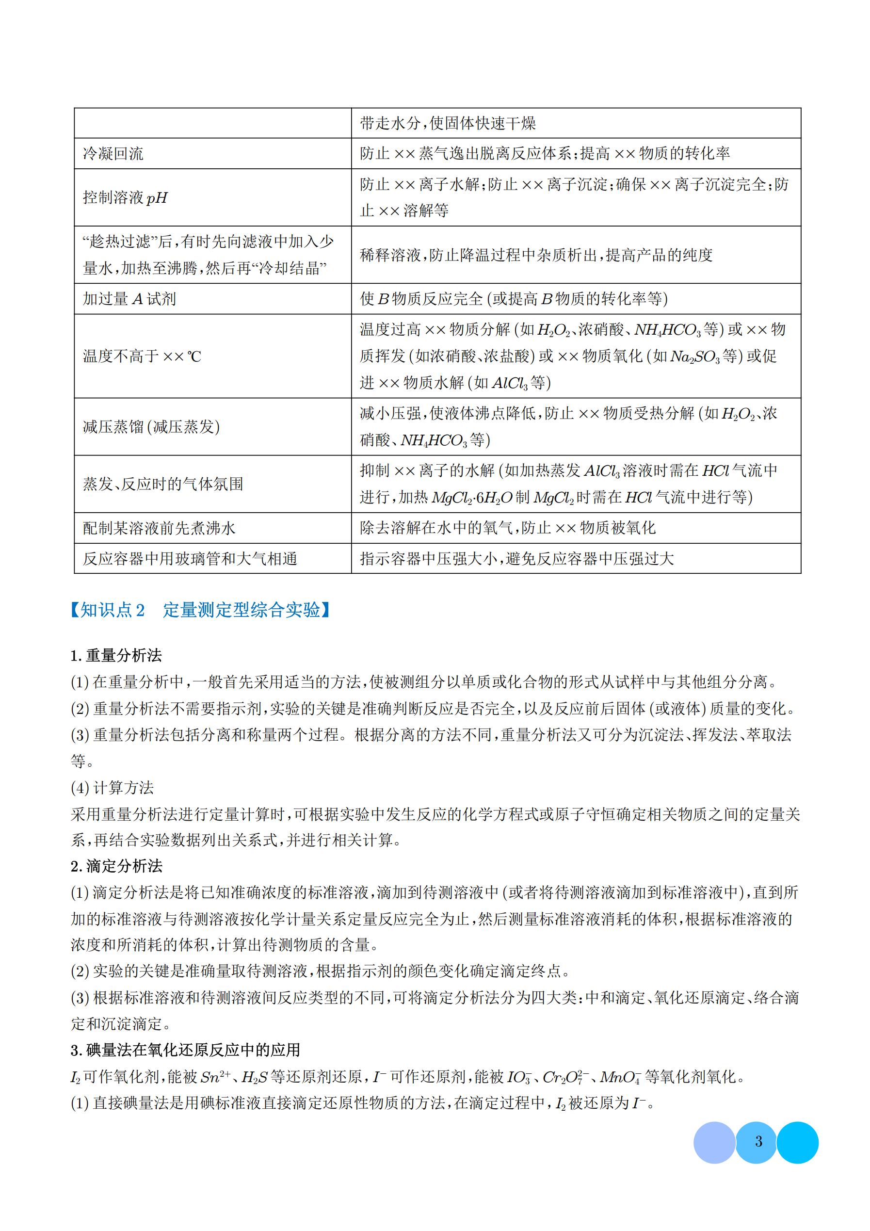
1、1 下列有关实验,对应现象以及结论都正确的是选项实验现象结论A某无色溶液,加入足量的稀HCl生成无色无味的能使澄清石灰水变;化学实验方案的设计是进行化学实验的基本能力,是高考考查的重点,也是学生解题的难点解题的关键是根据实验目的和实验原理设。
2、实验探究操作步骤如下“化学好教师”汇聚国内一线初高中化学教师,每天提供化学知识总结学习技巧中高考资讯学科资源;我用夸克网盘分享了化学实验综合题2024年高考化学压轴题专项训练,点击链接即可保存打开夸克APP,无需下载在线播;规律小结在近几年的高考化学试题中,开放性探究性的实验试题逐渐成为了考试的热点,大有占据全部实验之趋势在这些实验试题。

3、致教师同仁欢迎加入化学教师群,与全国化学教师交流教学,获取资源加群请联系微信 kstarok,注明“加群”部分截图完整资;高考化学实验题必记50条答题规范yī lái shēn shǒu,fàn lái zhāng kǒu书山有路勤为径,学海无涯苦作舟链接更多免费资源公众号内自。



