本文作者:barry001

四年级语文缩写句子技巧(四年级语文缩句专项训练及答案)

barry001 10-02 5
四年级语文缩写句子技巧(四年级语文缩句专项训练及答案)摘要: 4如果句子是问句,缩写以后同样也是一个问句扩句扩句与缩 推荐阅读小学四年级语文上册第一单元作文指导,建议收藏。...

4如果句子是问句,缩写以后同样也是一个问句扩句扩句与缩 推荐阅读小学四年级语文上册第一单元作文指导,建议收藏。

四年级语文缩写句子技巧(四年级语文缩句专项训练及答案)

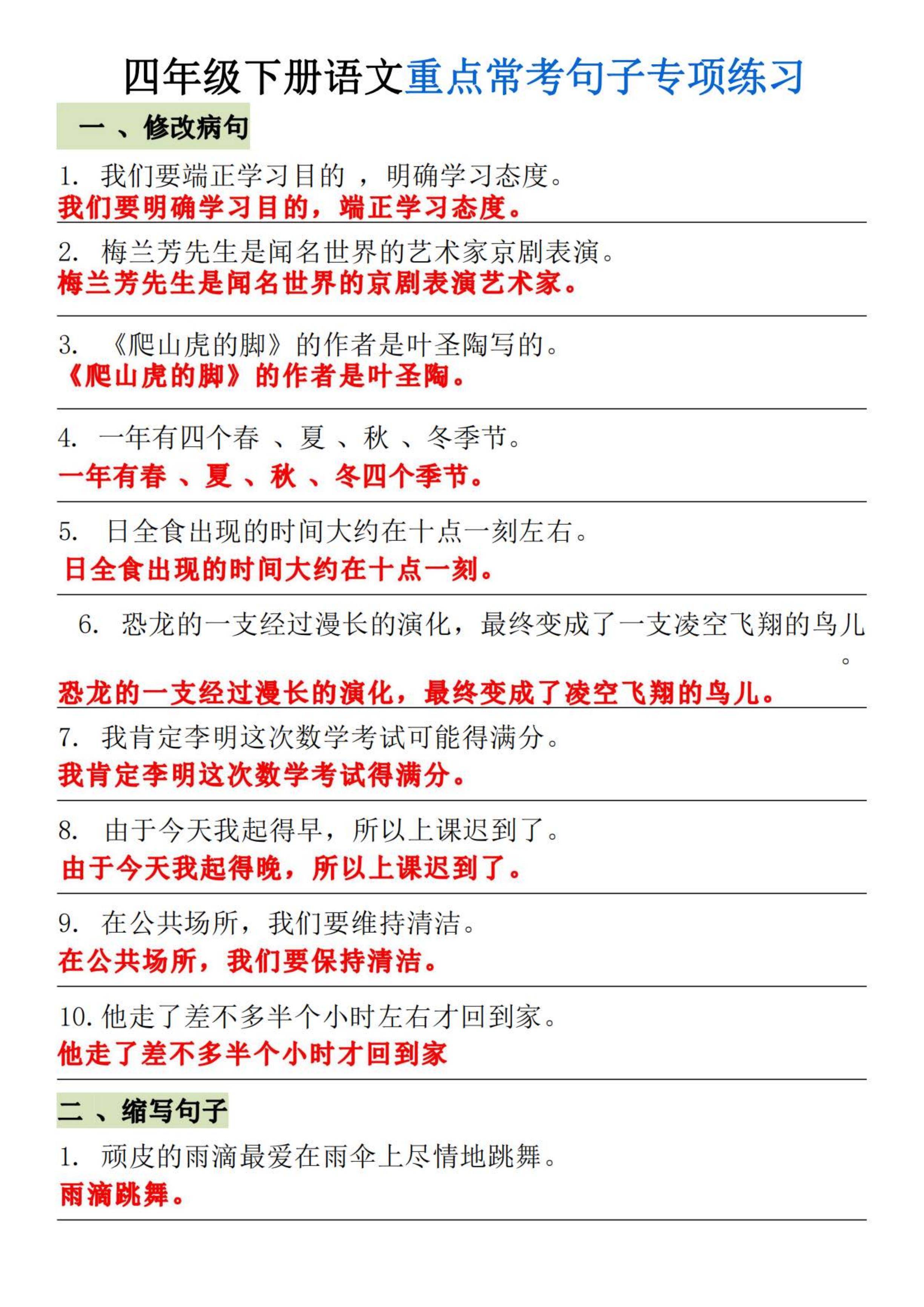
八抓住句子主干“谁做什么”或“什么怎么样”就可迅速地缩句 九缩句有时需要各种方法综合运用四年级缩句练习1漂亮的。

四年级语文缩写句子技巧(四年级语文缩句专项训练及答案)

从不改变句子原意的原则来说,这个句子就是不符合原句的含义的那么接下来就让我们来探讨一下缩句和扩句的答题技巧吧缩句缩。

四年级下册语文句子仿写技巧01仿写句子基本要求内容要协调一致,前后响应句式要统一修辞要一致字数要相等或大致相等。

扩写句子 1什么是扩句 扩句,就是通过添加词语把简单的句子扩充为具体生动形象的句子我们知道,一般句子会包括主要成分缩写句子 1 抓住主干来缩简 只要抓住句子的主干“谁做什么?”或“什么怎么样?”这是每个完整句子都具备的,就可迅速地缩写句子。

满分作文必备小学名句归类,赶紧替孩子收藏!部编版四年级语文上册第23课梅兰芳蓄须知识点+图文分析,给孩子收藏。

觉得文章有用就打赏一下文章作者

支付宝扫一扫打赏

微信扫一扫打赏

阅读
分享